• Предмет: Физика
  • Автор: dilrozhok
  • Вопрос задан 8 лет назад

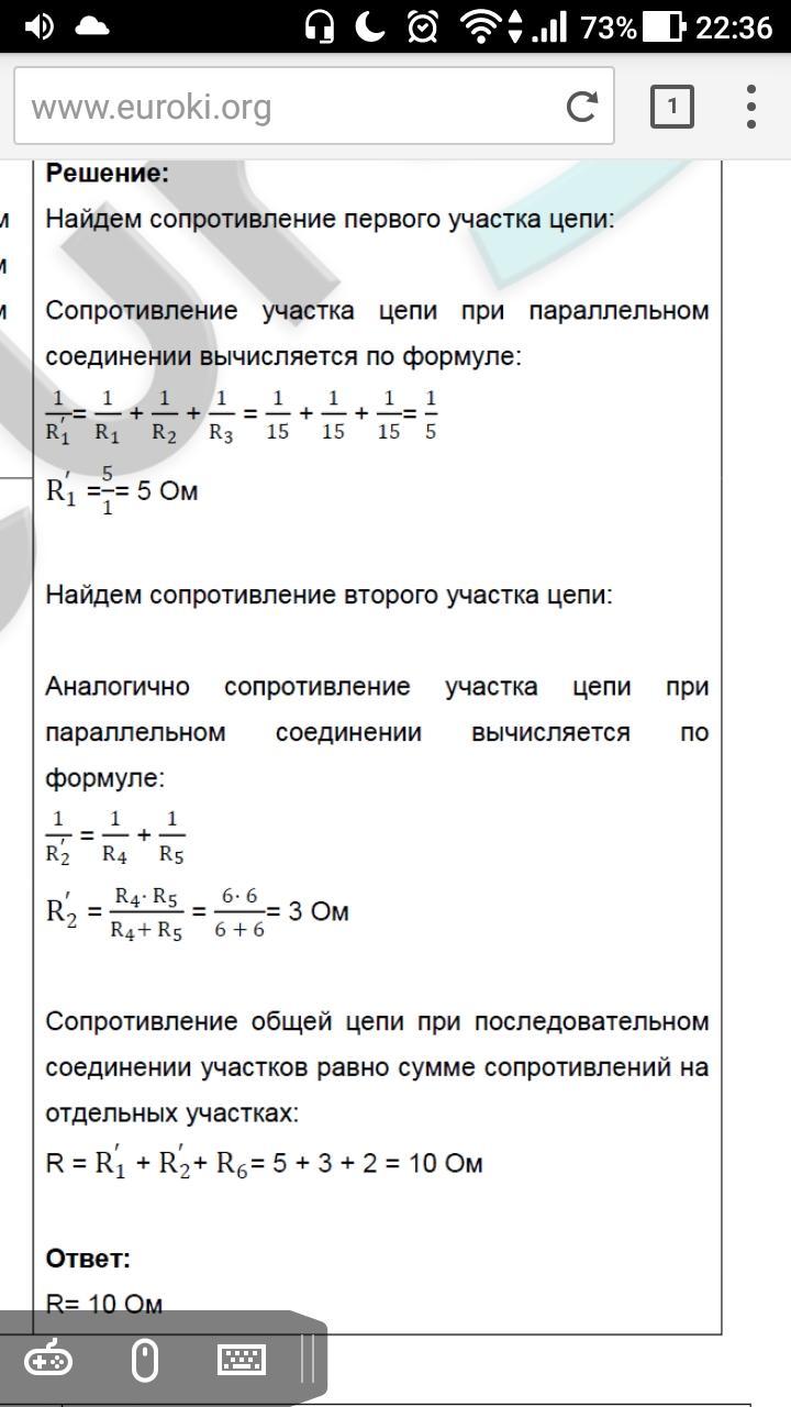
Обьясните почесу по такой формуле решается там где R2=R4•R5/R4+R5

Приложения:

Ответы

Ответ дал: 1235tust
0

1/R2=1/R4  +  1/R5

приведем к общему знаменателю правую часть

1/R2=(R5+R4)/R5*R4

Раздели единицу на каждую часть уравнения (по простому перевернем обе дроби)

R2/1=(R5*R4)/(R5+R4)

R2=(R5*R4)/(R5+R4)

Вот так и получается приведение к общему знаменателю.

Ответ дал: TUTIOY
0
Можно еще добавить, что данное выражение можно употребить только с двумя проводниками
Ответ дал: 1235tust
0
разного сопротивления. Одинаковое сопротивление решается так Rob= R/n
Вас заинтересует