• Предмет: Алгебра
  • Автор: Tyum
  • Вопрос задан 8 лет назад

Помогите пожалуйста решить

Приложения:

Ответы

Ответ дал: alesyaperova
0

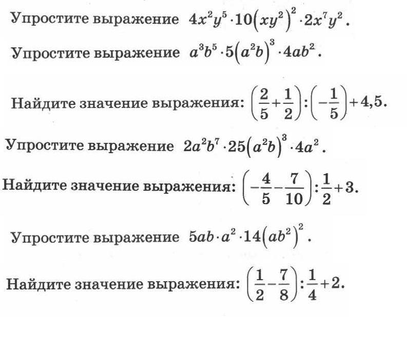
1)4 {x}^{2}  {y}^{5}  times 10 {x}^{2}  {y}^{4}  times 2 {x}^{7}  {y}^{2}  =  \ 80 {x}^{11}  {y}^{11}

2) {a}^{3}  { b }^{5}  times 5 {a}^{6}  {b}^{3}  times 4 {ab}^{2}  =  \ 20 {a}^{10}  {b}^{10}

3)( frac{2}{5}  +  frac{1}{2} ) div ( -  frac{1}{5} ) + 4.5 =0  \ 1) frac{2}{5}  +  frac{1}{2}  =  frac{2 times 2}{10}  +  frac{5 times 1}{2}  =

  = frac{4}{10}  +  frac{5}{10}  =  frac{9}{10}  \ 2) frac{9}{10}  div ( -  frac{1}{5} ) =  -  frac{9}{10}  times  frac{5}{1}  =  -  frac{9}{2}  =

 =  - 4.5 \ 3) - 4.5 + 4.5 = 0

4)2 {a}^{2}  {b}^{7}  times 25 {a}^{6}  {b}^{3}  times 4 {a}^{2}  =  \ 200 {a}^{10}  {b}^{10}

5)( -  frac{4}{5}  -  frac{7}{10} ) div  frac{1}{2}  + 3 = 0 \ 1) -  frac{4}{5}-frac{7}{10} = -  frac{8}{10}-frac{7}{10}  =  -  frac{15}{10}

2)  - frac{ 15}{10}  div  frac{1}{2}  =  -  frac{15}{10}  times  frac{2}{1}  =  -  frac{15}{5}  =  \  =  - 3 \ 3) - 3 + 3 = 0

6)5ab times  {a}^{2}  times 14 {a}^{2}  {b}^{4}  =70 {a}^{5}  {b}^{5}

7)( frac{1}{2}  -  frac{7}{8} ) div  frac{1}{4}  + 2 =  0.5\ 1) frac{1}{2}  -  frac{7}{8}  =  frac{4}{8}  -  frac{7}{8}  =  -  frac{3}{8}

2) -  frac{3}{8}  div  frac{1}{4}  =  -  frac{3}{8}  times  frac{4}{1} =  \  =  -  frac{3}{2}  =  - 1.5

3) - 1.5 + 2 = 0.5

Вас заинтересует