• Предмет: Алгебра
  • Автор: ZAM160
  • Вопрос задан 8 лет назад

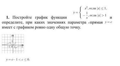
Помогите, пожалуйста, решить.​

Приложения:

Ответы

Ответ дал: table123
0

ответ:  с=0  на интервале  (-~: 1] и  с принадлежит (-1;0) при x >1

Вас заинтересует