• Предмет: Геометрия
  • Автор: zezaraxov00
  • Вопрос задан 8 лет назад

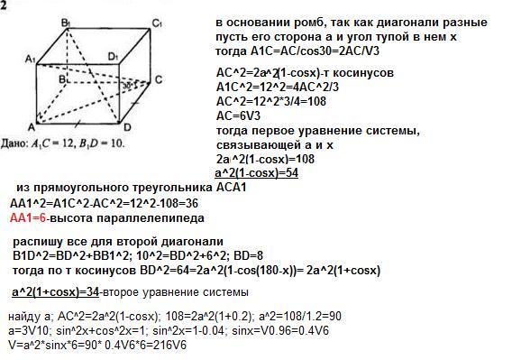
Дан параллелепипед a1c=12 b1d=10 угол bca=30 найти объем
Задача #2

Приложения:

Ответы

Ответ дал: Simba2017
0

......................................................

Приложения:
Вас заинтересует