• Предмет: Алгебра
  • Автор: nikolay200570
  • Вопрос задан 8 лет назад

помогите решить пожалуйста​

Приложения:

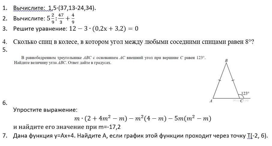
Ответы

Ответ дал: alesyaperova
0

1)1.5 times (37.13 - 24.34) =  19.185\ 1)37.13 - 24.34 = 12.79 \ 2)1.5 times 12.79 = 19.185

2)5 frac{2}{9}  div  frac{47}{3}  +  frac{4}{9}  =  frac{7}{9}  \ 1) frac{47}{9}  times  frac{3}{47}  =  frac{1}{3}

3)3 times (0.2x + 3.2) = 12 \ 0.2x + 3.2 = 12 div 3 = 4 \ 0.2x = 4 - 3.2 = 0.8 \ x = 0.8 div 0.2 = 4

6)2m + 4 {m}^{3}  -  {m}^{2}  - 4 {m}^{2}  +  {m}^{3}  \  - 5 {m}^{3}  + 5 {m}^{2}  = 2m

2) frac{1}{3}  +  frac{4}{9}  =  frac{3}{9}  +  frac{4}{9}  =  frac{7}{9}

Ответ дал: internetshakho
0

1) 1,5*12,79=19,185

2) 47/9*3/47+4/9=1/3+4/9=7/9

3) 360/8=45

5) угол ACB=57, угол ABC=66, т.к углы ACB и BAC равны

6) 2m+4m³-m²-4m²+m³-5m³+5m²=2m=-17,2*2=-24,4

7) y=A*x+4

6= -2A+4

-2A=2

A=-1

Вас заинтересует