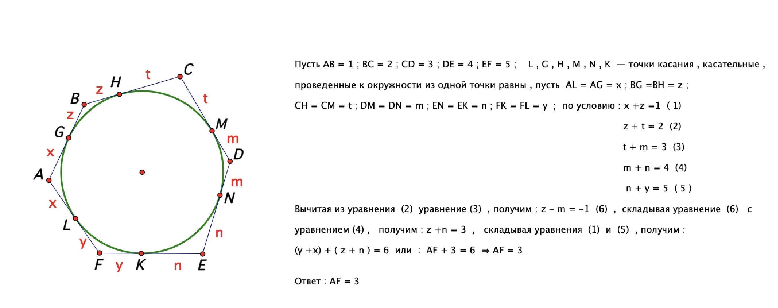
Около окружности описан выпуклый шестиугольник, длины последовательных пяти его сторон равны 1, 2, 3, 4 и 5. Чему равна шестая сторона?
Ответы
Ответ дал:
0
Решение : //////////////////////////////////////
Приложения:

Вас заинтересует
2 года назад
2 года назад
3 года назад
3 года назад
8 лет назад
8 лет назад