[УМОЛЯЮ!]
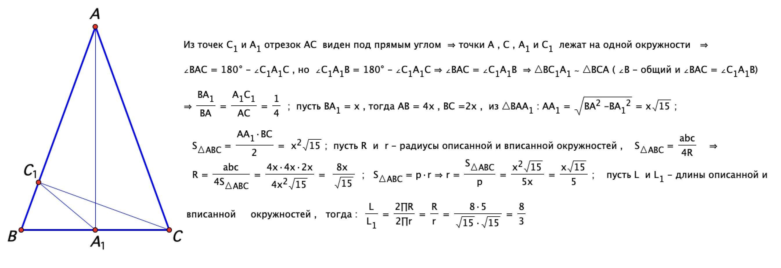
В равнобедренном треугольнике ABC (AB=AC) отрезок А_1 С_1, соединяющий основания высот АА_1 и СС_1, в 4 раза меньше боковой стороны. Во сколько раз длина окружности, описанной около треугольника, больше длины окружности, вписанной в него?
Ответы
Ответ дал:
0
Решение : ///////////////////
Приложения:

Вас заинтересует
2 года назад
2 года назад
3 года назад
3 года назад
8 лет назад
8 лет назад
9 лет назад