• Предмет: Алгебра
  • Автор: Art4Chn
  • Вопрос задан 8 лет назад

Придумайте пожалуйста более-менее трудное уравнение,в котором ответ будет x=14.Даю много баллов,срочно!

Ответы

Ответ дал: MiniDen
0

x^2-32x+252=0-ну это элементарное ..

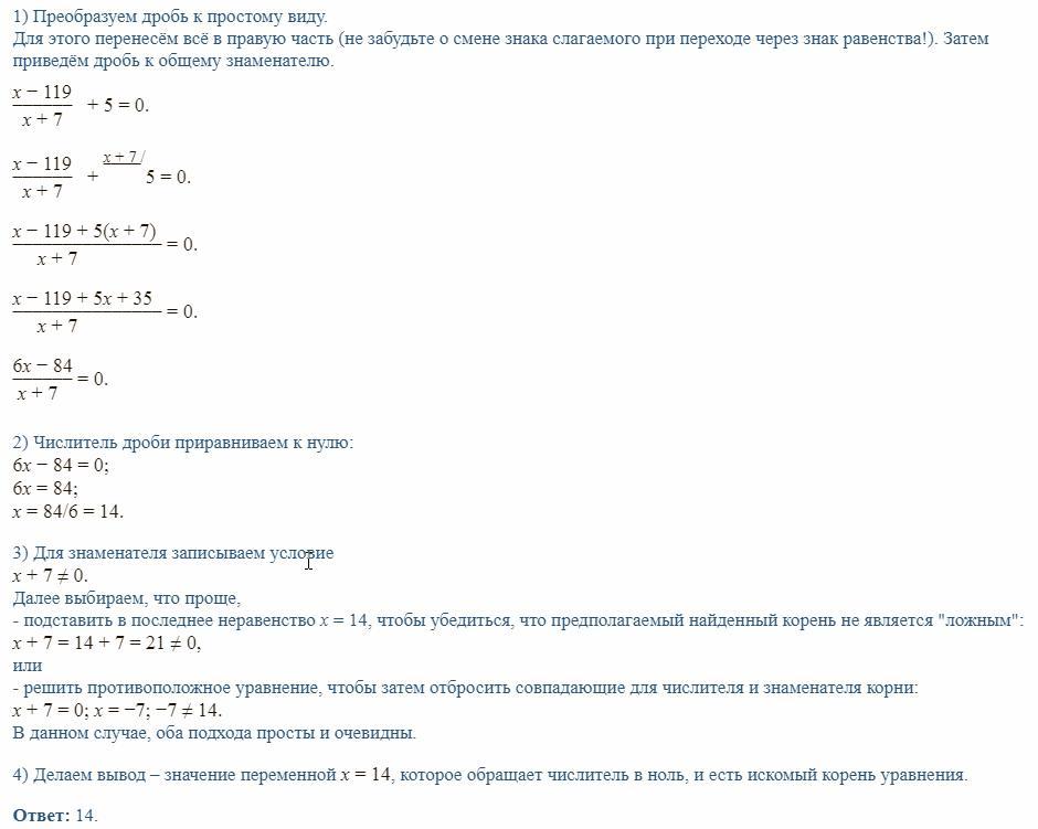
x-119/x+7=-5 это уже для 10-11 классов (решение в приложке)

Приложения:
Ответ дал: sinicinaalesa
0

(1/2+1/х):х+2/7*х-х= -1,05

Приложения:
Вас заинтересует