• Предмет: Математика
  • Автор: Някочка
  • Вопрос задан 8 лет назад

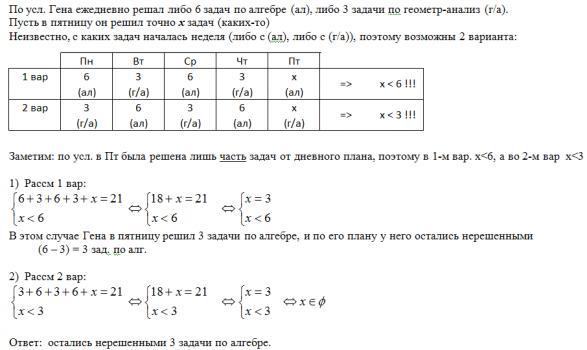
Гена, готовясь к итоговой аттестации по математике, ежедневно решал либо 6 задач по ал-

гебре, либо 2 по геометрии и одну по началам анализа. В пятницу, когда у него была тренировка

по теннису, он решил часть из намеченных задач, но не все, при этом оказалось, что с начала не-

дели он решил 21 задачу. Сколько и каких задач осталось у Гены в пятницу нерешёнными?
С пошаговым объяснением ! ​

Ответы

Ответ дал: fomichev7772009
0

Ответ: 4 задачи

Пошаговое объяснение:

1)18:6=3

2)20:2=10

3)21:1=21

4)21-18=3

5)21-20=1

6)3+1=4

Ответ дал: mirauvarova7042
0

в файле полный ответ.......................

Приложения:
Вас заинтересует