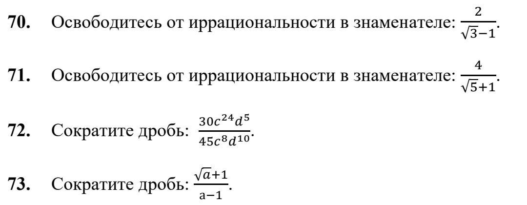
• Предмет: Алгебра
  • Автор: podorvanovavalentina
  • Вопрос задан 8 лет назад

СРОЧНОЕ РЕШЕНИЕ!!!!!!!

Приложения:

Ответы

Ответ дал: Evgenia4836
0

Решение во вложении:

Приложения:
Вас заинтересует