Задача по математике:
В тарелке х черных и у белых шариков. вероятность выбрать черный шарик меньше 3/5. Иван положил в тарелку еще 2 черных шарика. Теперь вероятность выбрать черный шарик больше 2/3. Вычислите изначальное количество черных и белых шариков.
Я пробовала составлять систему неравенств, но получилась куча всего, что я сомневаюсь в правильности...
Ответы
Ответ дал:
0
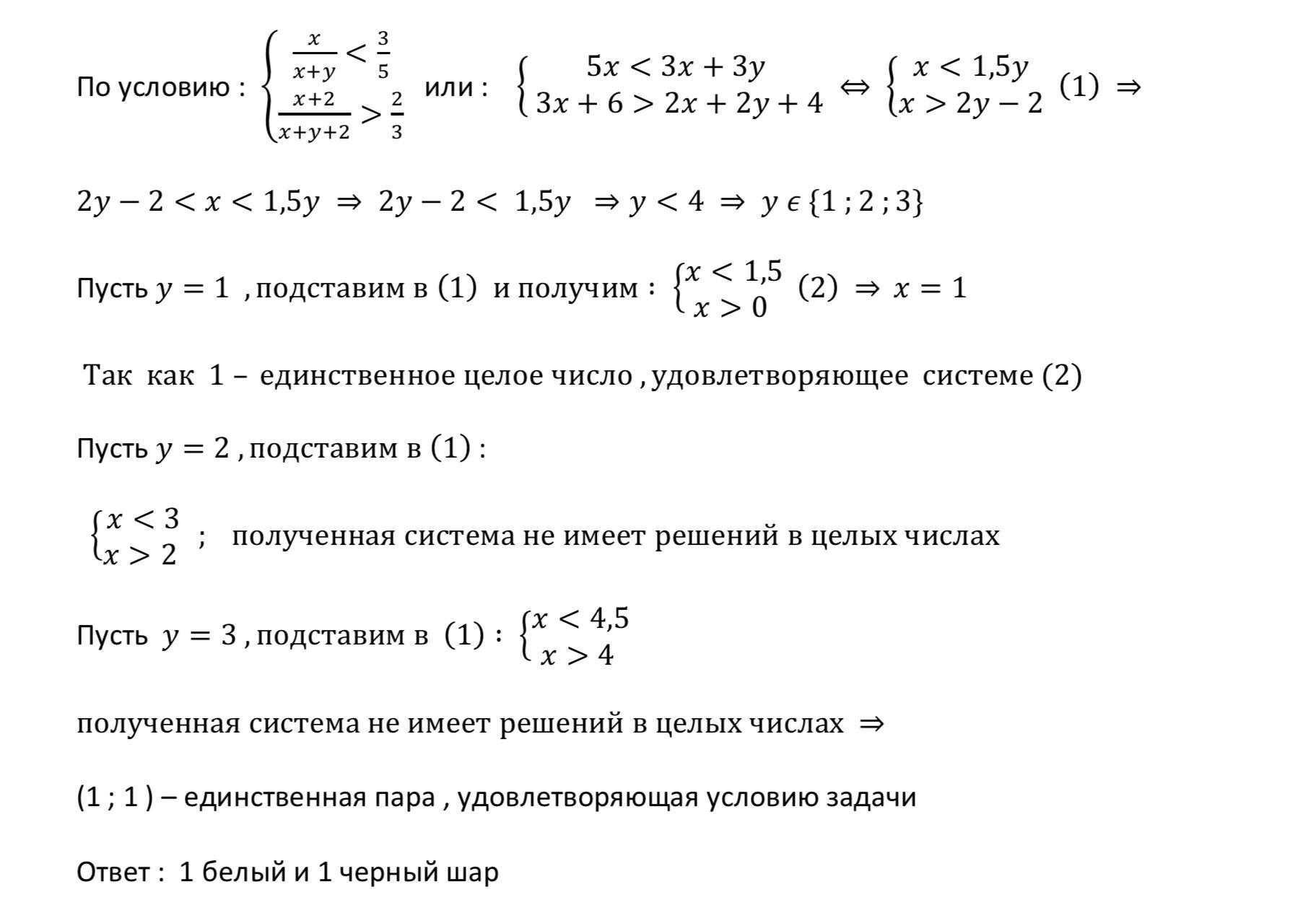
Ответ: 1 черный и 1 белый шар
Пошаговое объяснение:
Приложения:

Ответ дал:
0
Спасибо за ответ, но я не очень поняла, почему вы перемножили дроби крест на крест ( в первой строке ). Мне казалось в неравенствах это не работает...
Ответ дал:
0
Обе части неравенств можно умножать на положительные числа ( это не крест накрест )
Вас заинтересует
2 года назад
3 года назад
3 года назад
9 лет назад