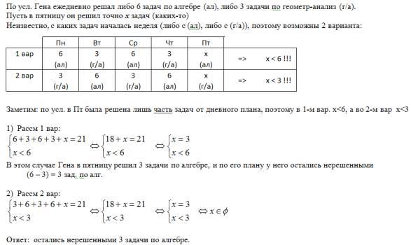
гена, готовясь к итоговой аттестации по математике, ежедневно решал либо 6 задач по алгебре, либо 2 по геометрии и одну по началам анализа. В пятницу, когда у него была тренировка по теннису, он решил часть из намеченных задач, но не все, при этом оказалось, что с начала недели он решил 21 задачу. Сколько и каких задач осталось у Гены в пятницу нерешенными?
С ПОДРОБНЫМ ПОШАГОВЫМ ОБЪЯСНЕНИЕМ, ПОЖАЛУЙСТА
Ответы
Ответ дал:
0
Ответ:
Гена не решил 3 задачи по алгебре
Пошаговое объяснение:
(Смотрите файл)
Приложения:

Вас заинтересует
2 года назад
3 года назад
3 года назад
8 лет назад
8 лет назад
9 лет назад