• Предмет: Геометрия
  • Автор: ЕваКузнецова
  • Вопрос задан 8 лет назад

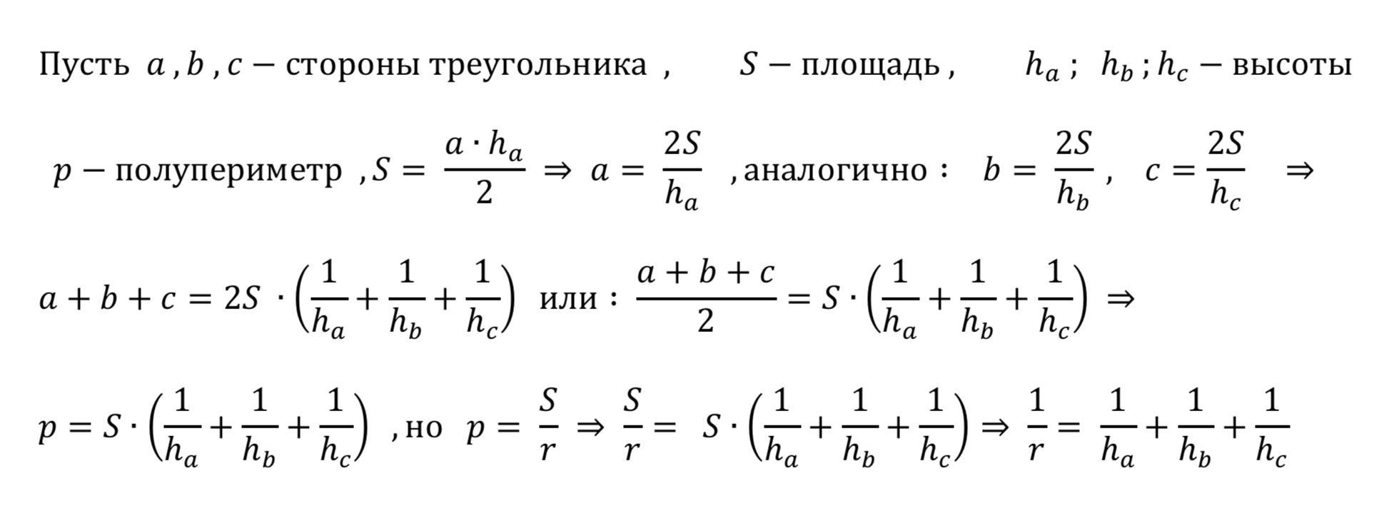
Докажите, что высоты треугольника и вписанная окружнось связаны следующей формулой

Приложения:

Ответы

Ответ дал: antonovm
0

              Решение : ////////////////////////////////

Приложения:
Вас заинтересует