Уважаемые знатоки математики . Помогите ребёнку ученику 9 класса разобраться с решением задач. По возможности с обьяснение хода действий !

Ответы
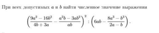
пометила порядок действий цифрами
1. я применила одну из формул сокращённого умножения и сократила выделенное фиолетовым (их сокращать можно, т.к. от перестановки слагаемых сумма не меняется)
2. вынесла общий множитель и сократила
3. выполнила действие вычитание и привела подобные слагаемые (слагаемые с одинаковой буквенной частью)
4. применила одну из формул сокращённого умножения и сократила выделенное фиолетовым
5. выполнила действие вычитание и привела подобные слагаемые
6. выполняю действие деление, заменив знак деления дробной чертой. там где помечено фиолетовой галочкой вынесла минус, чтобы снова воспользоваться формулой сокращённого умножения. воспользовавшись формулой сократила выделенное фиолетовым и получила ответ. если ещё что-то непонятно и нужно объяснить, пишите в комментариях

