Ответы
1 способ.
Пусть дан ΔАВС (∠С =90°) с острым углом В, равным 30°, из его вершины проведем биссектрису ВВ₁, где В₁- точка пересечения биссектрисы с катетом АС. Воспользуемся свойством катета , лежащего против угла в 30°, это катет АС в ΔАВС. Он равен половине гипотенузы АВ.
Введем обозначения. Пусть АС =х, тогда АВ=2х, СВ₁=у, АВ₁=х-у, СВ=√((2х)²-х²))=х√3.
Пользуюсь только свойством биссектрисы угла.))) Она делит катет АС на отрезки АВ₁ и СВ₁, пропорциональные прилежащим сторонам АВ и СВ, составим пропорцию. АВ₁/СВ₁=АВ/СВ, с учетом обозначений
(х-у)/у=2х/х√3, х/у-1=2/√3; х/у=(1+2/√3), х√3/у=2+√3; у/(х√3)=1/(2+√3)
у/(х√3)=(2-√3)/((2-√3)(2+√3)); у:(х√3)=(2-√3)/1
Получили: у:(х√3)=(2-√3), но слева стоит отношение, которое определяет tg15°. Требуемое доказано.
2 способ. Менее интересен. Но все же. Можно любую формулу тригонометрии привлечь. Мне нравится эта.) tg(α/2)=sinα/(1+cosα), где α=30°, т.е. tg15°=sin30°/(1+cos30°)=0,5/(1+√3/2)=2*0,5/(2+√3)=
(2-√3)/1=2-√3;
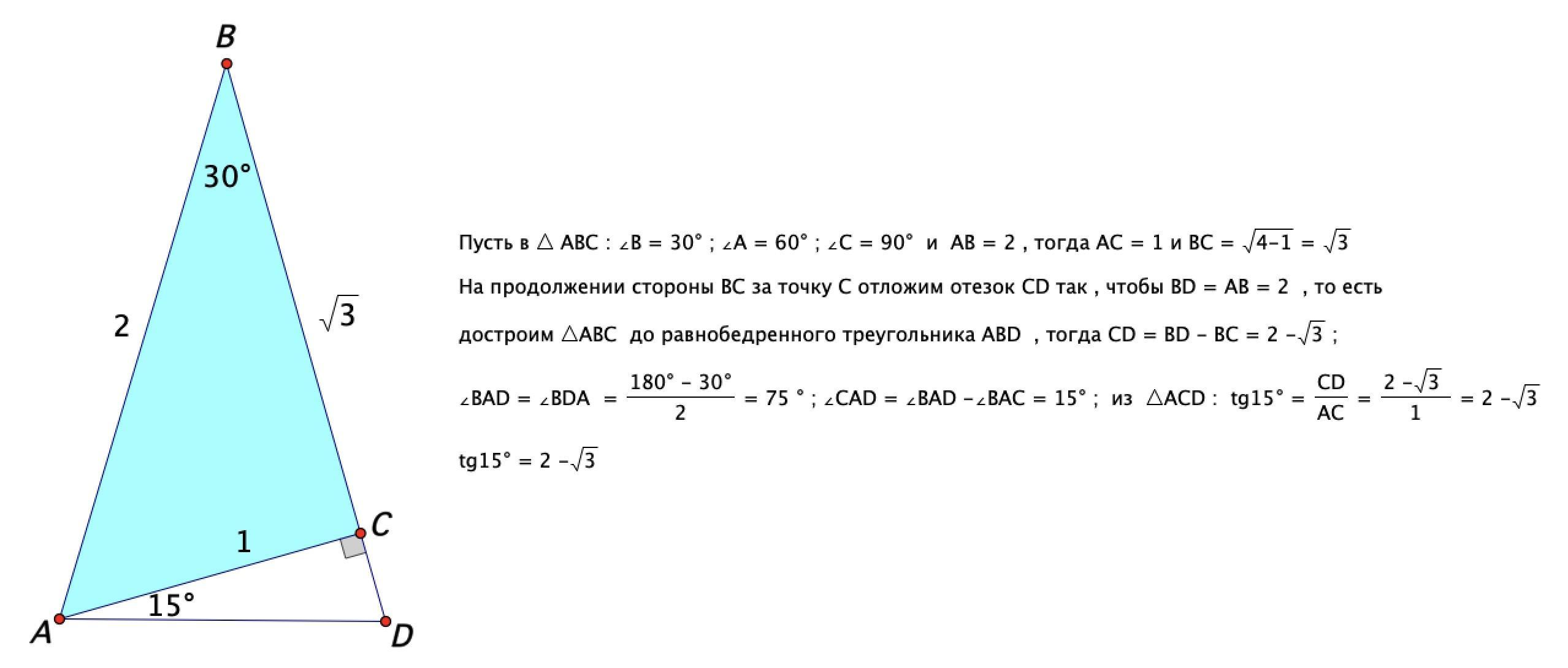
Решение : //////////////////////////////////
