ОЧЕНЬ СРОЧНО!
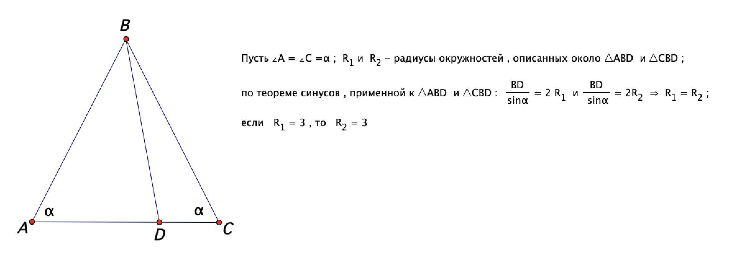
Точка D лежит на основании АС равнобедренного треугольника АВС, причем AD/BC=3/5. Известно, что радиус описанной окружности треугольника ABD равен 3.
Найдите радиус описанной окружности треугольника CBD
Ответы
Ответ дал:
0
Решение : /////////////////////////
Приложения:

Вас заинтересует
2 года назад
2 года назад
3 года назад
3 года назад
8 лет назад
8 лет назад
9 лет назад