• Предмет: Математика
  • Автор: olgalelishna6
  • Вопрос задан 8 лет назад

При выполнении работы:
– данные значений угла и радиуса-вектора для построения границы фигуры в ПСК представить в таблице через каждые 10градусов. Если наибольшее (наименьшее) значения радиуса-вектора попадают между табличными данными, то их нужно дополнительно представить в таблице и показать на чертеже;
– сделать необходимые пояснения к выполняемым действиям;
– все полученные результаты перевести в десятичную дробь.

В полярной системе координат построить плоскую фигуру, ограниченную линиями. Найти площадь фигуры вне окружности, сделать чертеж на миллиметровой бумаге.

Приложения:

Ответы

Ответ дал: xxxeol
0

Пошаговое объяснение:

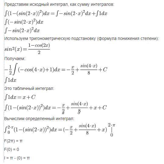
Таблица с расчётом для построения графика - в приложении.

S=frac{1}{2}intlimits^b_a {R^2(x)} , dx=8intlimits^b_a {(1+sin^2x)} , dx

Расчёт интеграла в приложении.

График по результатам расчёта - в приложении.

Приложения:
Вас заинтересует