• Предмет: Математика
  • Автор: kyriza1601
  • Вопрос задан 8 лет назад

Решите пж,

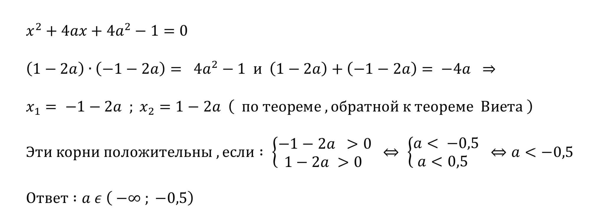
При каких значениях параметра а уравнение x^2+4ax+4a^2-1=0 имеет два положительных корня

Приложения:

Ответы

Ответ дал: antonovm
0

Ответ:

Пошаговое объяснение:

Приложения:
Ответ дал: MrMiner1
0

x^{2} +4ax+4a^{2} -1=0

D=(4a)^{2} -4*1*(4a^{2}-1)=16a^{2} -16a^{2} +4=4

D>0 и не зависит от a - значит всегда имеет два корня

x_1=frac{-4a+2}{2}=-2a+1

x_2=frac{-4a-2}{2}=-2a-1

Так как оба корня должны быть положительными, то

-2a+1>0 и -2a-1>0

-2a>-1 и -2a>1

a<0.5 и a<-0.5

Объединяем промежутки a<-0.5

Ответ: a<-0.5

Приложения:
Вас заинтересует