• Предмет: Математика
  • Автор: ermolaev2013
  • Вопрос задан 8 лет назад

ЗАДАНИЕ НА ФОТО!РЕШИТЕ ПОЖАЛУЙСТА

Приложения:

Ответы

Ответ дал: aliyas1
0

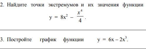
2. y = 8*x^2-0.25*x^4

Находим первую производную функции:

y' = -x^3+16x

Приравниваем ее к нулю:

-x^3+16x = 0

x1 = 0

x2 = -4

x3 = 4

Вычисляем значения функции

у(0) = 0

у(-4) = 64

у(4) = 64

Ответ:

у min = 0, у max = 64

3.

Экстремумы функции

y = 6*x-2*x^3

Находим первую производную функции:

y' = -6x^2+6

Приравниваем ее к нулю:

-6x^2+6 = 0

x1 = -1

x2 = 1

Вычисляем значения функции

у(-1) = -4

у(1) = 4

у min = -4, у max = 4

График на фото

Приложения:
Ответ дал: ermolaev2013
0
оценка 5! Спасибо,нечаянно 2 поставилось
Вас заинтересует