• Предмет: Алгебра
  • Автор: nikpetrickevich
  • Вопрос задан 8 лет назад

Даю 60 баллов!Решить всё по формулам. Желательно от руки.

Приложения:

Ответы

Ответ дал: Аноним
0

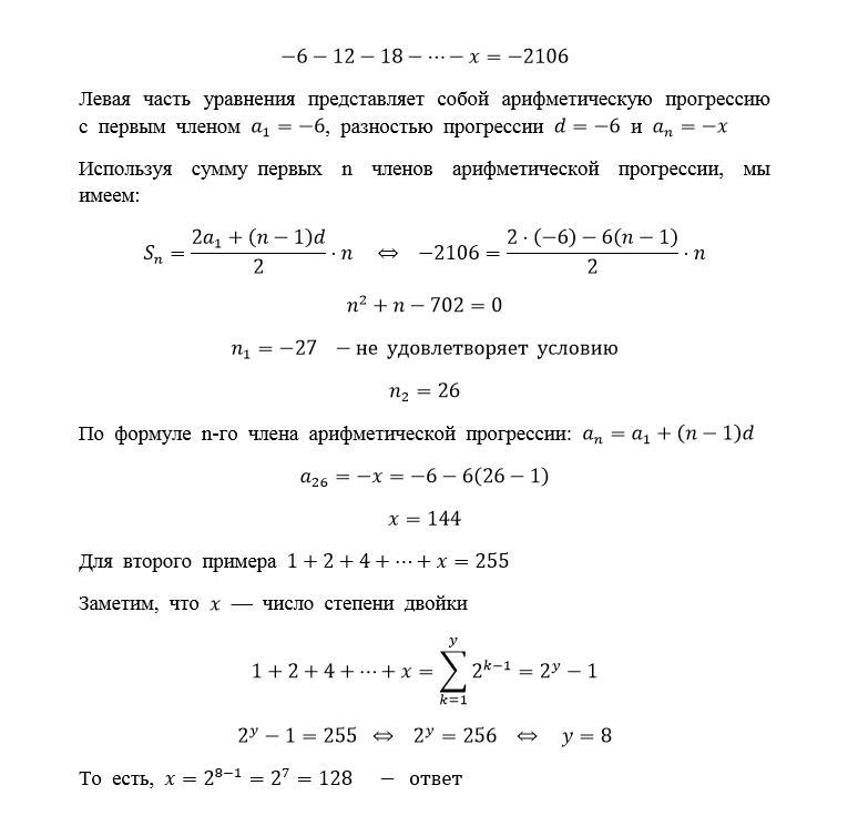
Решить уравнение:

1) -6-12-18-...-x = -2106

2) 1+2+4+...+x = 255

Приложения:
Ответ дал: Аноним
0
x = 8 есть количество степеней двоек, т.е. x = 2^(8-1) = 2^7
Вас заинтересует