• Предмет: Математика
  • Автор: санек3223
  • Вопрос задан 8 лет назад

Нужно срочно решить:
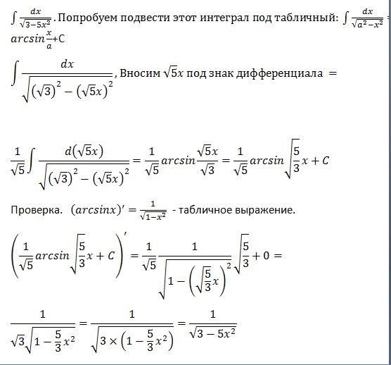
интеграл dx/(корень 3-5x^2)

Ответы

Ответ дал: serjiof
0

Ответ:

Пошаговое объяснение: Решение в файле

Приложения:
Ответ дал: санек3223
0
не подскажите что это за программа, или
Ответ дал: санек3223
0
...вы это сами расписали?
Ответ дал: serjiof
0
)) это - не программа. Своими ручками. Под рукой табличные интегралы и производные. +Некоторый опыт решений. Вы сами сможете, Набивайте руку.
Ответ дал: bena20192
0

Ответ:

Пошаговое объяснение:

Приложения:
Вас заинтересует