• Предмет: Алгебра
  • Автор: auzheeva
  • Вопрос задан 8 лет назад

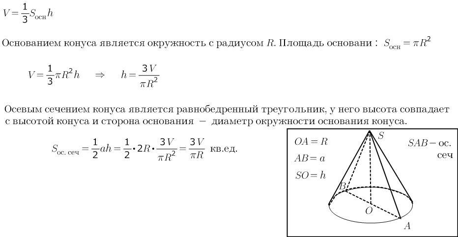
Объём конуса V и радиус основания R.Вычислите площадь осевого сечения конуса.

Ответы

Ответ дал: Correlation
0

Ответ: 3V/πR  кв. ед.

Объяснение:

Приложения:
Вас заинтересует