• Предмет: Геометрия
  • Автор: gyi81
  • Вопрос задан 8 лет назад

ПОЖАЛУЙСТА ЛЮДИ ДОБРЫЕ И НЕ ДОБРЫЕ!! Помогите с 2 зданиями

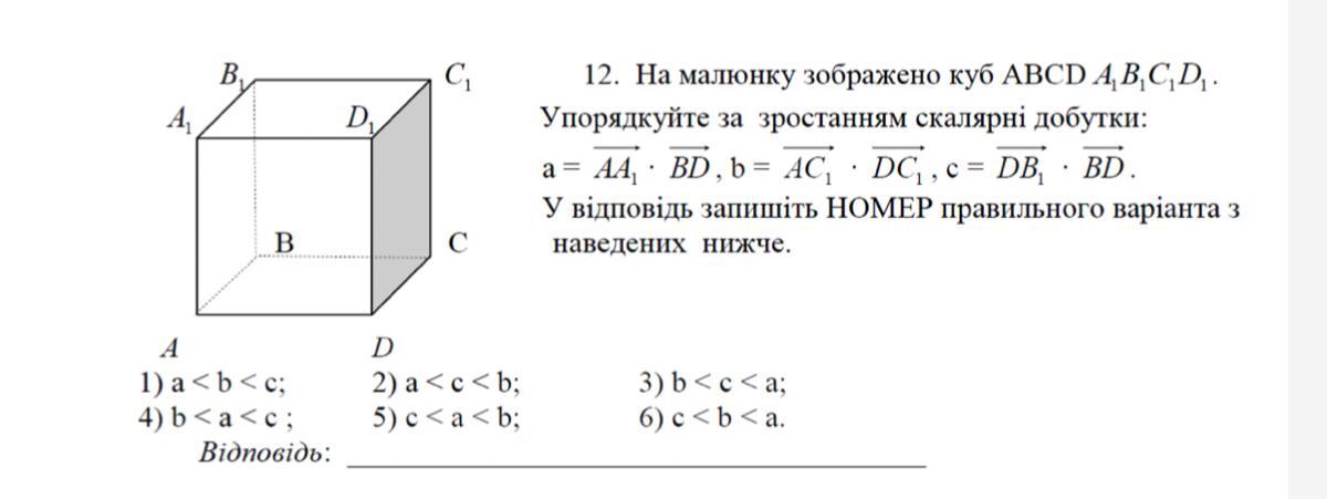
1.ЗАДАНИЕ СМОТРЕТ НА ФОТО

2. В треугольнике АВС: А (4, 2, 10), В (10; -2, 8), С (-2; 0; 6). Перпендикулярны ли векторы AM и ВС, если М - середина ВС?

Приложения:

Ответы

Ответ дал: viktortverdohleb79
0

Ответ: 2 Находим координаты М(4;-1;7)-как среднее арифметическое концов отрезка все,затем координаты вектора АМ(0:-3;-3),вектора ВС(-12;2;-2). А затем их скалярное произведением*ВС=12*0-3*2+2*3=0,следовательно вектора перпендикулярны.

Объяснение:

Вас заинтересует