Ответы
Ответ дал:
0
Ответ:
Объяснение:
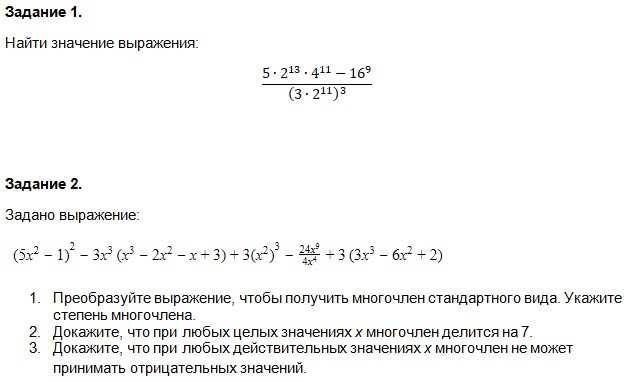
Номер 1 на фото
Номер 2 на фото (преобразование)
Степень многочлена равна 4.
По остальным пунктам ответ очевиден.
Приложения:


Ответ дал:
0
Здравствуйте! Можете пожалуйста еще дописать те 2 пункта? Была бы очень благодарна!
Ответ дал:
0
За скобку вынесена 7. Т.е. один из множителей равен 7, значит, при любых значениях х многочлен делится на 7. Для доказательства достаточно написать в виде дроби, в знаменателе указать 7 и сократить дробь.
Ответ дал:
0
4/9 в первом заданий по возможности сокращения
Вас заинтересует
2 года назад
2 года назад
3 года назад
9 лет назад
9 лет назад