• Предмет: Алгебра
  • Автор: trever2001
  • Вопрос задан 8 лет назад

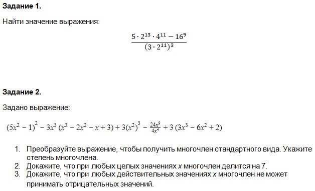
Помогите срочно!!! Отдаю все свои баллы! Все!! НЕ обман токо помогите пожалуйста!!! Задание н фото надо сделать второе!! НЕ первое!!! Срочно нужна помощь!! Помогите пожалуйста!!!!

Приложения:

Ответы

Ответ дал: krolikzajcev
0

25x^4-10x^2+1-3x^6+6x^5+3x^4-9x^3+3x^6-6x^5+9x^3--18x^2+6=\28x^4-28x^2+7=7(4x^4-4x^2+1)=7(2x^2-1)^2.

Степнь многочлена равна 4.

Поскольку один из множителей равен 7, то и всё выражение при целых значениях х делится на 7.

Поскольку выражение полный квадрат, то оно неотрицательно.

Ответ дал: trever2001
0
Спасибо тебе большое!! Удачи тебе и твоим друзьям и близким))
Вас заинтересует