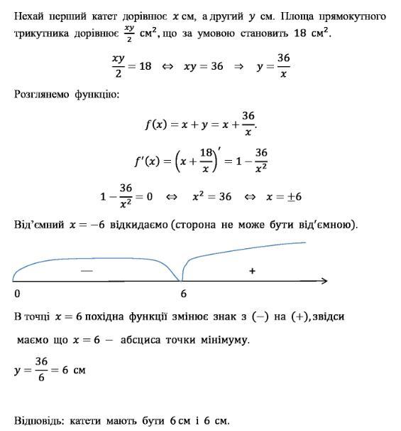
Площа прямокутного трикутника дорівнює 18 см². Якої довжини мають бути його катети, щоб їх сума була найменшою.
Ответы
Ответ дал:
0
Ответ: 6 см и 6 см.
Объяснение:
Приложения:

Ответ дал:
0
Там правда x*y=36, но огромное спасибо за базу!
Ответ дал:
0
ну аналогично.... просто сейчас не смогу исправить
Вас заинтересует
2 года назад
2 года назад
3 года назад
3 года назад
8 лет назад
8 лет назад
9 лет назад