• Предмет: Математика
  • Автор: шахмарданов
  • Вопрос задан 8 лет назад

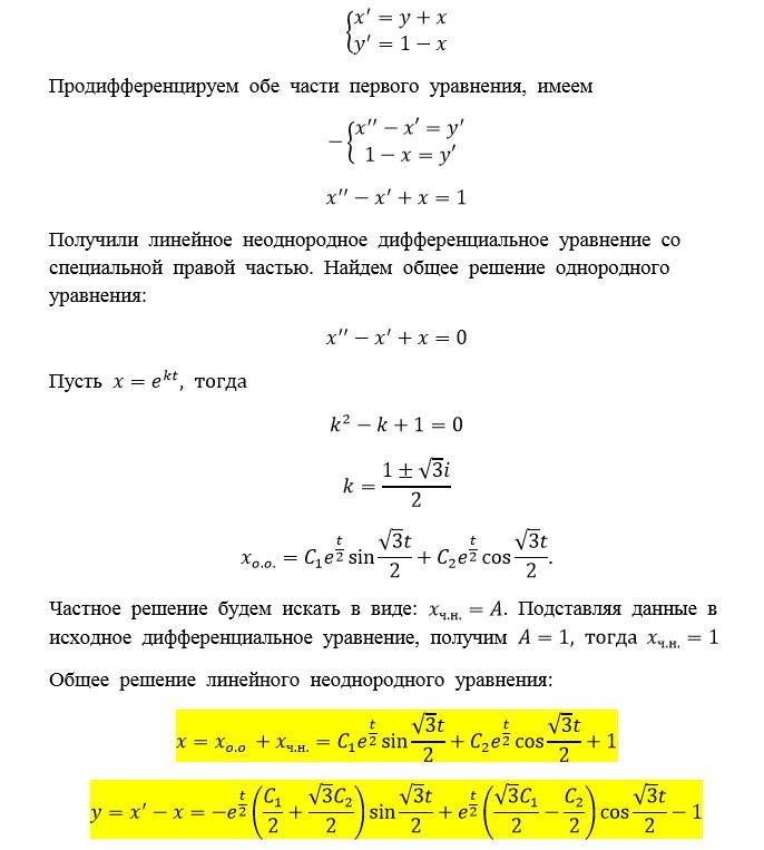
Найти общее решение системы ДУ​

Приложения:

Ответы

Ответ дал: Correlation
0

Ответ: фото.

Пошаговое объяснение:

Приложения:
Вас заинтересует