Найдите объем конуса, образующая которого равна 10√3 и угол при вершине осевого сечения равен 60 градусов
Ответы
Ответ дал:
0
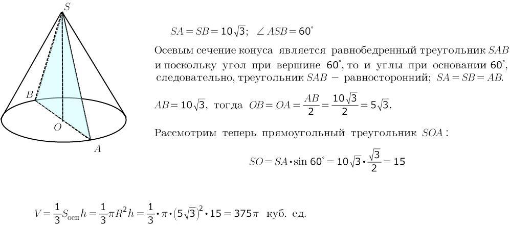
Ответ: 375π куб. ед..
Объяснение:
Приложения:

Вас заинтересует
2 года назад
3 года назад
3 года назад
8 лет назад
8 лет назад
9 лет назад