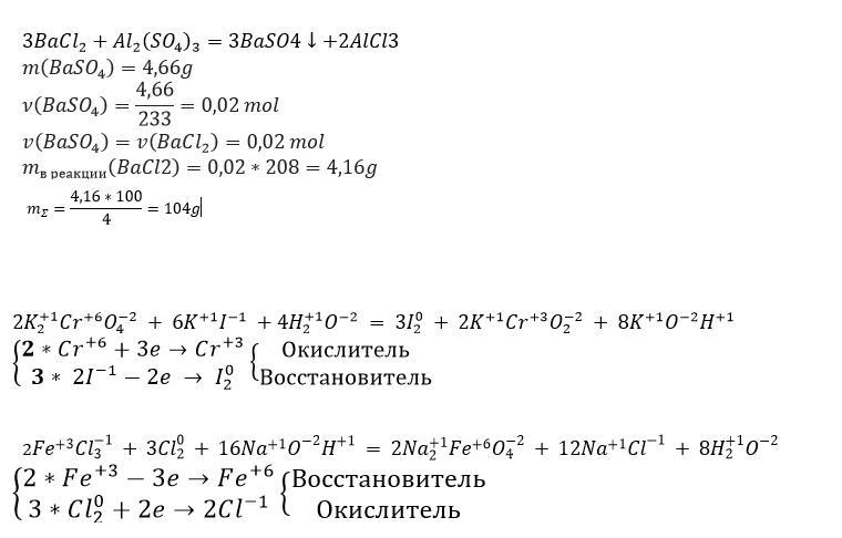
Срочно помогите сделать дам 35 баллов !!!!!!1)При добавлении к раствору хлорида бария с массовой долей 4% избытка раствора сульфата алюминия образовался осадок массой 4,66 г. Определите массу исходного раствора хлорида бария.
2)Дана схема окислительно-восстановительной реакции. Расставьте степени окисления и коэффициенты. Определите окислитель и восстановитель. 1)K2CrO4 + KI + H2O = I2 + KCrO2 + KOH 2)FeCl3 + Cl2 + NaOH = Na2FeO4 + NaCl + H2O
Ответы
Ответ дал:
0
Ответ:
Ответ смотрите в приложении к ответу.
Объяснение:
Приложения:

Вас заинтересует
2 года назад
2 года назад
3 года назад
3 года назад
8 лет назад
8 лет назад
9 лет назад