Ответы
Ответ дал:
0
Ответ: х < 1
Объяснение:
Сначала переносим скобку (х-5) вправо, т.е. фактически делим 0 на эту скобку. У нас остаётся (х-1)(х-1) < 0. Переносим также одну скобку вправо, а дальше уже просто решить. По проверке, вроде бы, всё сходится.
Приложения:

Ответ дал:
0
При делении мы можем потерять корни, так как нам заранее неизвестны знак выражения и его значение.
Ответ дал:
0
Ответ:
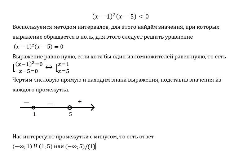
Решение смотрите в приложении к ответу.
Объяснение:
Приложения:

Вас заинтересует
2 года назад
2 года назад
3 года назад
3 года назад
8 лет назад
9 лет назад