• Предмет: Алгебра
  • Автор: Анимекотик
  • Вопрос задан 8 лет назад

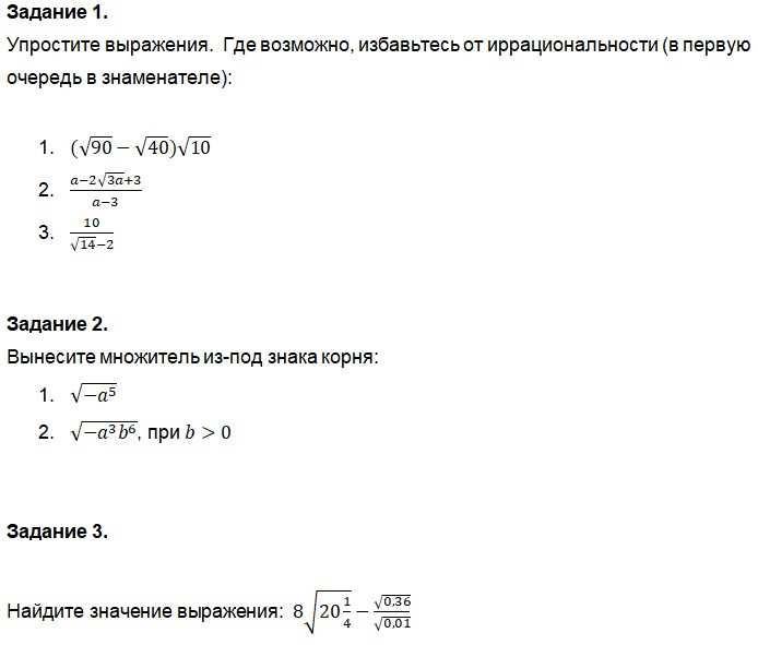
3 задание. Срочно, пожалуйста!

Приложения:

Ответы

Ответ дал: alin271
0

Ответ:

14

Объяснение:

8sqrt{frac{25}{4}}  -sqrt{36} =8frac{5}{2} -6=20-6=14

Ответ дал: Анимекотик
0
А почему под корнем вышло 25/4?
Ответ дал: alin271
0
Превратили в неправильную дробь 20×4+1 числителе а знаменатель тот же
Ответ дал: alin271
0
Блин, 81/4
Ответ дал: Анимекотик
0
Спасибо! Можете пожалуйста помочь и с этим? https://znanija.com/task/32425945
https://znanija.com/task/32425913
Ответ дал: olyunya12
0

Надеюсь ПОМОЖЕТ, я проверила вроде бы так и должно

Приложения:
Вас заинтересует