• Предмет: Геометрия
  • Автор: Ggsgiri
  • Вопрос задан 8 лет назад

34 БАЛА!!!!
Одна из диагоналей ромба на 10 см больше, чем другая. Сторона ромба = 25 см. Найти площадь ромба.
Пожалуйста решите полным решением!

Ответы

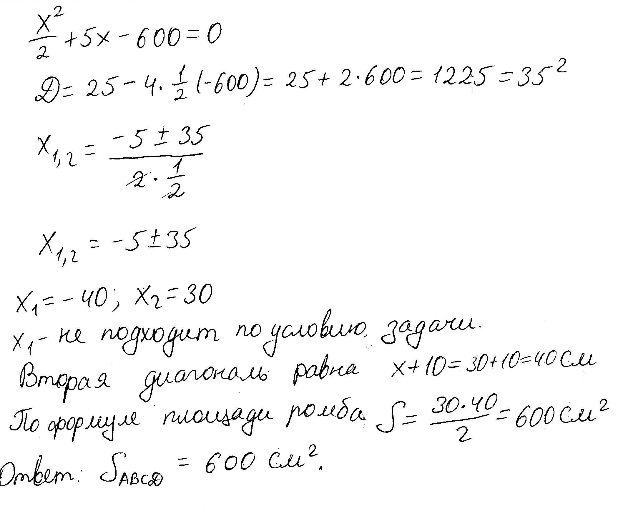
Ответ дал: bearcab
0

Ответ:

S=600 см².

Объяснение:

Решение в приложении.

Приложения:
Ответ дал: andrey9328
0
дано:
C=12см 3мм
пи=3,14
найти: d(диаметр) ?​
Ответ дал: misha726
0
формула дискрименанта B2-4a•c. А вы не возвели число 25 в квадрат. Поэтому у вас ответ получился не привильный.
Ответ дал: Hrisula
0

Ответ: 600 см²

Объяснение: В параллелограмме сумма квадратов диагоналей равна сумме квадратов всех его сторон.

Ромб - параллелограмм, все стороны которого равны. Примем одну его диагональ равной х, тогда вторая - х+10.

4•25²=х²+(х+10)² ⇒ 2х²+20х-2400=0. Сократив все члены уравнения на 2, получим приведенное квадратное уравнение х²+10х-1200=0.

D=b²-4ac=10²-4·1·-1200=4900;  дискриминант положительный. ⇒ уравнение имеет два корня. х=(-b±√D):2 ⇒ х₁=30, х₂=-40 ( не подходит).

d₁=30 см, d₂=30+10=40 см

Площадь ромба равна половине произведения диагоналей.

S=0.5•d₁•d₂=30•40:2=600 см²

----------------------

Диагонали в этой задаче можно найти по т.Виета: .Сумма корней приведенного квадратного трехчлена равна его второму коэффициенту  с противоположным знаком, а произведение - свободному члену. ⇒ х₁+х₂=-10;   х₁•х₂=1200 х₁=30, х₂=-40.

Приложения:
Ответ дал: dima466446644664
0
там вопрос висит:в какой стране самая здарова диета? И какой совет вы можете дать человеку, чтобы прожить долгую и здоровую жизнь.
Ответ дал: dima466446644664
0
мне не до ответили
Ответ дал: karnaval5545
0
помогите мне по математике
Ответ дал: andrey9328
0
давай
Ответ дал: 3335073
0
щалаоала
Вас заинтересует