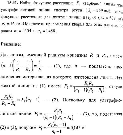
Ответы
Ответ дал:
0
- надеюсь правильно
- если правильно то лучший
- отметить по 5 тибальный шкале)
- короче на кортанку смотри
Приложения:

Ответ дал:
0
щас
Ответ дал:
0
изменю
Ответ дал:
0
это другая задача
Ответ дал:
0
http://web-local.rudn.ru/web-local/uem/ido/8/h13.htm короче там посмотри.
Ответ дал:
0
там просто линзы
Вас заинтересует
2 года назад
3 года назад
3 года назад
8 лет назад
8 лет назад
9 лет назад