Хочу попросить вас написать верное пошаговое решение для задания №14 (ЕГЭ профиль).
Задача: в основании пирамиды лежит равнобедренный треугольник ABC. АВ=АС, SA=BC, SB=SC. Докажите, что SA перпендикулярна ВС.
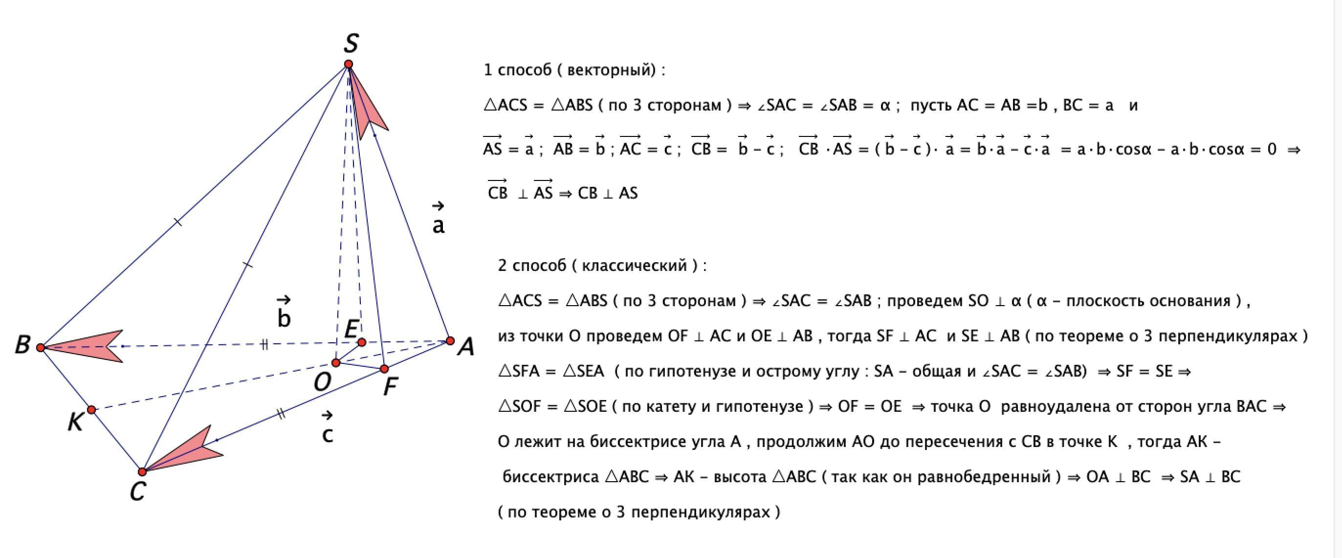
Ответы
Ответ дал:
0
Ответ:
Объяснение: Решение :
Приложения:

Ответ дал:
0
По условию ∆ВSC и ∆BAC равнобедренные, с общим основанием ВС, значит высо́ты из вершин А и S пересекаются в общей точке (М) на ВС, значит ВС_|_плSMA. Прямая, перпендикулярная плоскости, перпендикулярна любой лежащей на ней прямой, SA принадлежит ∆SMA, следовательно, BC_|_SA, чтд
Приложения:

Вас заинтересует
2 года назад
3 года назад
8 лет назад
8 лет назад