• Предмет: Алгебра
  • Автор: danyakurlin
  • Вопрос задан 8 лет назад

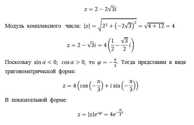
Предоставить комплексное число в тригонометрической и показательной формах:
z=2-2√3i

Ответы

Ответ дал: Correlation
0

Ответ: решение во вкладке.

Объяснение:

Приложения:
Вас заинтересует