• Предмет: Алгебра
  • Автор: вкпа
  • Вопрос задан 8 лет назад

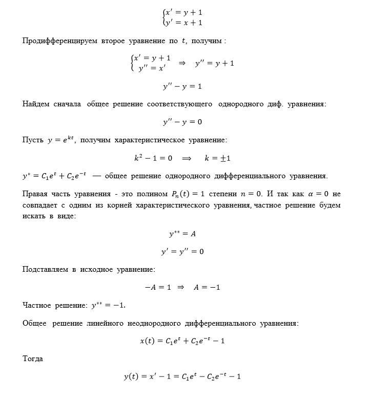
30 баллов. Решить систему дифференциальных уравнений

Приложения:

Ответы

Ответ дал: Correlation
0

Ответ: фото.

Объяснение:

Приложения:
Ответ дал: milashka200809
0
можете подписаться на меня а я подпишусь на вас
Ответ дал: milashka200809
0
ПЛИИИИИЗ ☺️☺️☺️
Вас заинтересует