• Предмет: Математика
  • Автор: olyakokos
  • Вопрос задан 8 лет назад

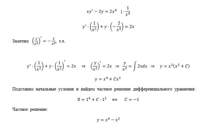
Решить дифференциальное уравнение (найти частное решение)

Приложения:

Ответы

Ответ дал: Correlation
0

Ответ: photo

Пошаговое объяснение:

Приложения:
Вас заинтересует