Ответы
Ответ дал:
0
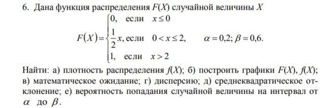
Решение во вложенном фото
Приложения:

Ответ дал:
0
хочу спросить: а почему в п.в) применяется t?
Ответ дал:
0
просто неизвестная (привычка)
Ответ дал:
0
О чем вы?
Ответ дал:
0
В задаче в) вместо х написала t ничего криминального,просто привычка использовать эту переменную ;)
Вас заинтересует
2 года назад
2 года назад
3 года назад
3 года назад
8 лет назад