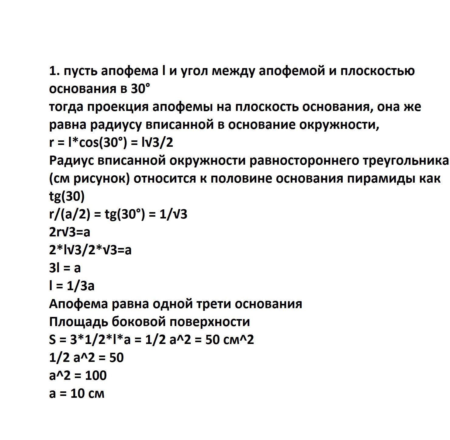
Площадь боковой поверхности правильной треугольной пирамиды равен 50.Угол наклона боковой грани к плосскости основаеия равен 30.Найти сторону основания пирамиды
Ответы
Ответ дал:
0
Ответ:
10
Объяснение:
вот
Приложения:

Ответ дал:
0
как такие задачи решаете без чертежа!
Вас заинтересует
2 года назад
2 года назад
3 года назад
3 года назад
8 лет назад
8 лет назад
9 лет назад