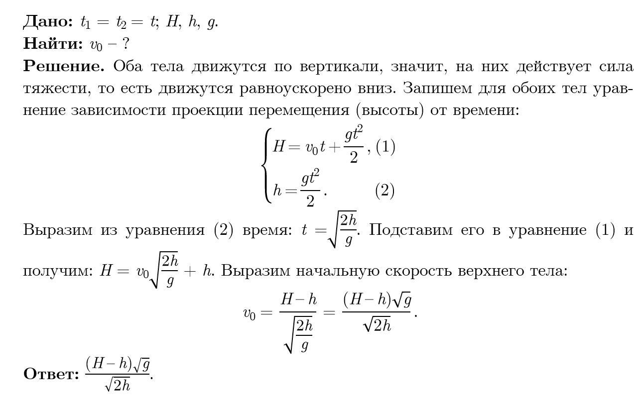
1.8. Два тела начинают падать одновременно с разных высот Н и h (H> h) вертикально вниз и достигают Земли в один и тот же момент времени. Какую начальную скорость сообщили верхнему телу, если нижнее начало падать без начальной скорости?
Ответы
Ответ дал:
0
Решение смотрите во вложении.
Приложения:

Вас заинтересует
2 года назад
2 года назад
3 года назад
3 года назад
8 лет назад
8 лет назад
9 лет назад