• Предмет: Математика
  • Автор: alenasysolatina205
  • Вопрос задан 8 лет назад

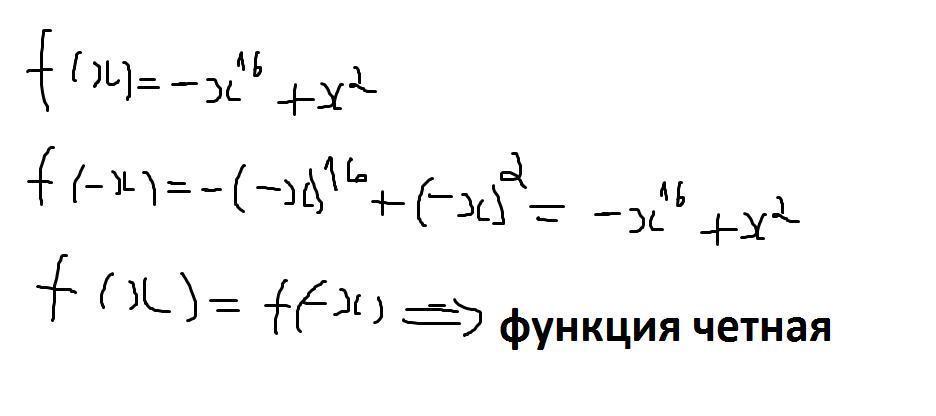
Установите четность или нечестность функции f(x)=-x^16+x^2

Ответы

Ответ дал: Аноним
0

Ответ:

Пошаговое объяснение:

вот

Приложения:
Ответ дал: matilda17562
0
1) D(f) = R - симметрична относительно нуля.
Вас заинтересует