Ответы
Ответ дал:
0
Ответ:
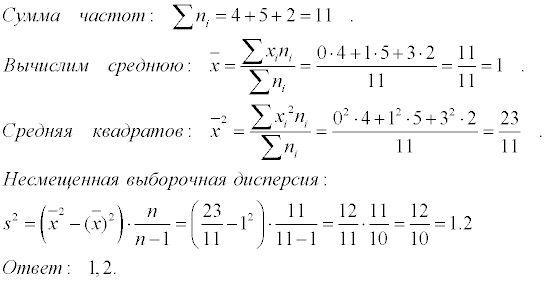
Сумма частот
Объяснение:
Приложения:
Вас заинтересует
2 года назад
2 года назад
3 года назад
3 года назад
9 лет назад