• Предмет: Математика
  • Автор: evoliq
  • Вопрос задан 8 лет назад

Помогите решить пожалуйста

Приложения:

Ответы

Ответ дал: Jeannee
0

Пошаговое объяснение:

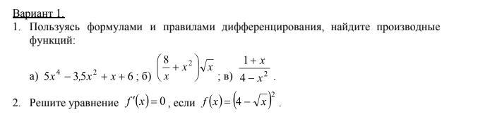
1.

а) y=5x⁴-3,5x²+x+6

y'=20x³-7x+1

b)

y = ( frac{8}{x}  +  {x}^{2} ) sqrt{x}

y'=

( -  frac{8}{ {x}^{2} }  + 2x) sqrt{x}  +  frac{1}{2 sqrt{x} } ( frac{8}{x}  +  {x}^{2} )

в)

y =  frac{1 +x }{4 -  {x}^{2} }

y'=

 frac{4 -  {x}^{2} - ( - 2x)(1 + x) }{ {(4 -  {x}^{2} )}^{2} }  =  \   frac{4 -  {x}^{2}  - ( - 2x - 2 {x}^{2} )}{ ({4 -  {x}^{2} )}^{2} }  =  \  frac{4 -  {x}^{2}  + 2x + 2 {x}^{2} }{ {(4 -  {x}^{2} )}^{2} }  =  \  frac{4 + 2x +  {x}^{2} }{ {(4 -  {x}^{2} )}^{2} }

2.

f(x) =  {(4 -  sqrt{x} )}^{2}

f'(x)=

2(4 -  sqrt{x} )( -  frac{1}{2 sqrt{x} } ) =  \( 8 - 2 sqrt{x} )( -  frac{1}{2 sqrt{x} } ) =   \  -  frac{8}{2 sqrt{x} }  +  frac{2 sqrt{x} }{2 sqrt{x} }  =  \  -  frac{4}{ sqrt{x} }  + 1

f'(x)=0

 -  frac{4}{ sqrt{x} }  + 1 = 0 \  frac{4}{ sqrt{x} }  = 1 \  sqrt{x}  = 4 \ x = 16

Вас заинтересует