• Предмет: Алгебра
  • Автор: Аноним
  • Вопрос задан 8 лет назад

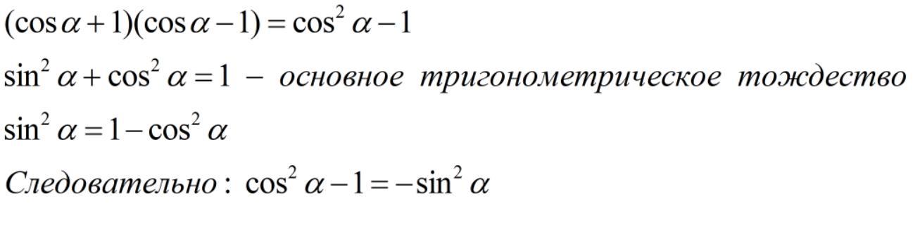
Докажите тождество
(1+cos a)(cos a-1)= - sin^2a

Ответы

Ответ дал: NameVM
0

####################

Приложения:
Ответ дал: juniorotabekpai8do
0

Ответ:

Ответ внизу на фото

Объяснение:

Приложения:
Вас заинтересует