• Предмет: Математика
  • Автор: Vinegret3
  • Вопрос задан 8 лет назад

ДИФФЕРЕНЦИАЛЬНОЕ УРАВНЕНИЕ 1Й КУРС
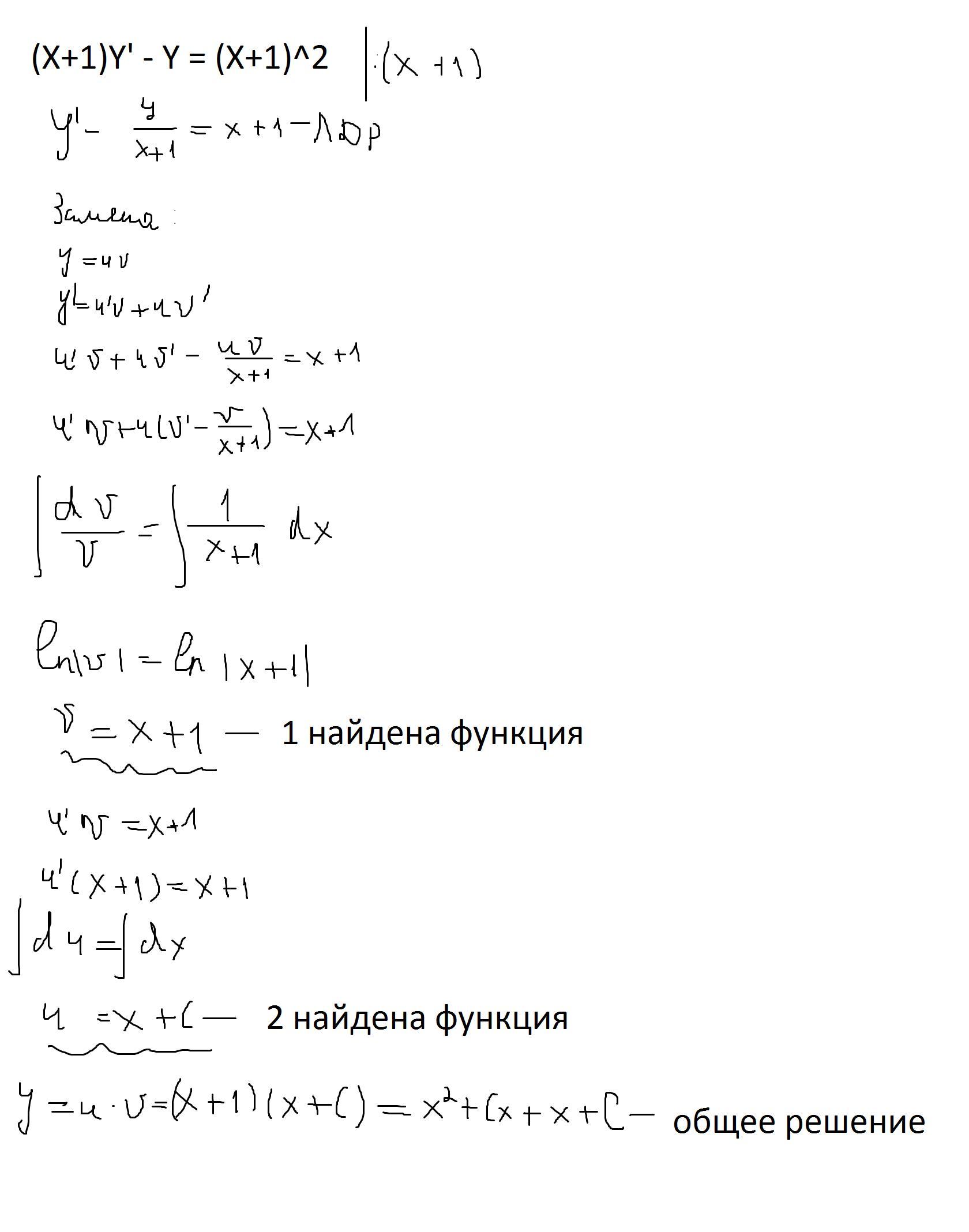
(X+1)Y' - Y = (X+1)^2

Ответы

Ответ дал: snopikvova629
0

Ответ:

Пошаговое объяснение:

вот

Приложения:
Ответ дал: Simba2017
0
ну если всем записи понятны, я не претендую...
Ответ дал: IUV
0
если решение недостаточно полное - поставьте в качестве оценки одну звезду.
автор ответа обидится и в следующий раз будет пояснять подробнее
Ответ дал: Simba2017
0
автор в курсе, может кто подробнее решит-подожду
Ответ дал: snopikvova629
0
автор в курсе и если ему поставить 1 звезду за полный ответ, он в следующий раз напишет еще короче
Ответ дал: snopikvova629
0
этот тип уровнение ЛДР и его я расписал доступно и понятно
Вас заинтересует