• Предмет: Математика
  • Автор: Meenor321
  • Вопрос задан 8 лет назад

Необходимо решить два дифференциальных уравнения. Буду очень благодарен.

Приложения:

Ответы

Ответ дал: snopikvova629
0

Ответ:

Пошаговое объяснение:

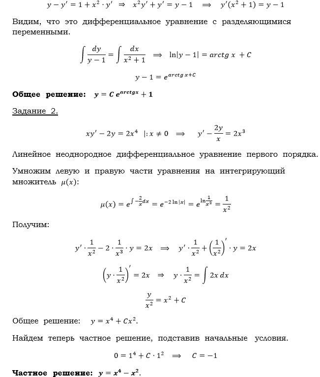
вот

Приложения:
Ответ дал: Meenor321
0
Огроиное спасибо1
Ответ дал: Meenor321
0
Друг, можешь пожалуйста ещё два решить! Я денег заплачу! Пожалуйста!
Ответ дал: snopikvova629
0
ну давай
Ответ дал: snopikvova629
0
напиши в вк
Ответ дал: Correlation
0

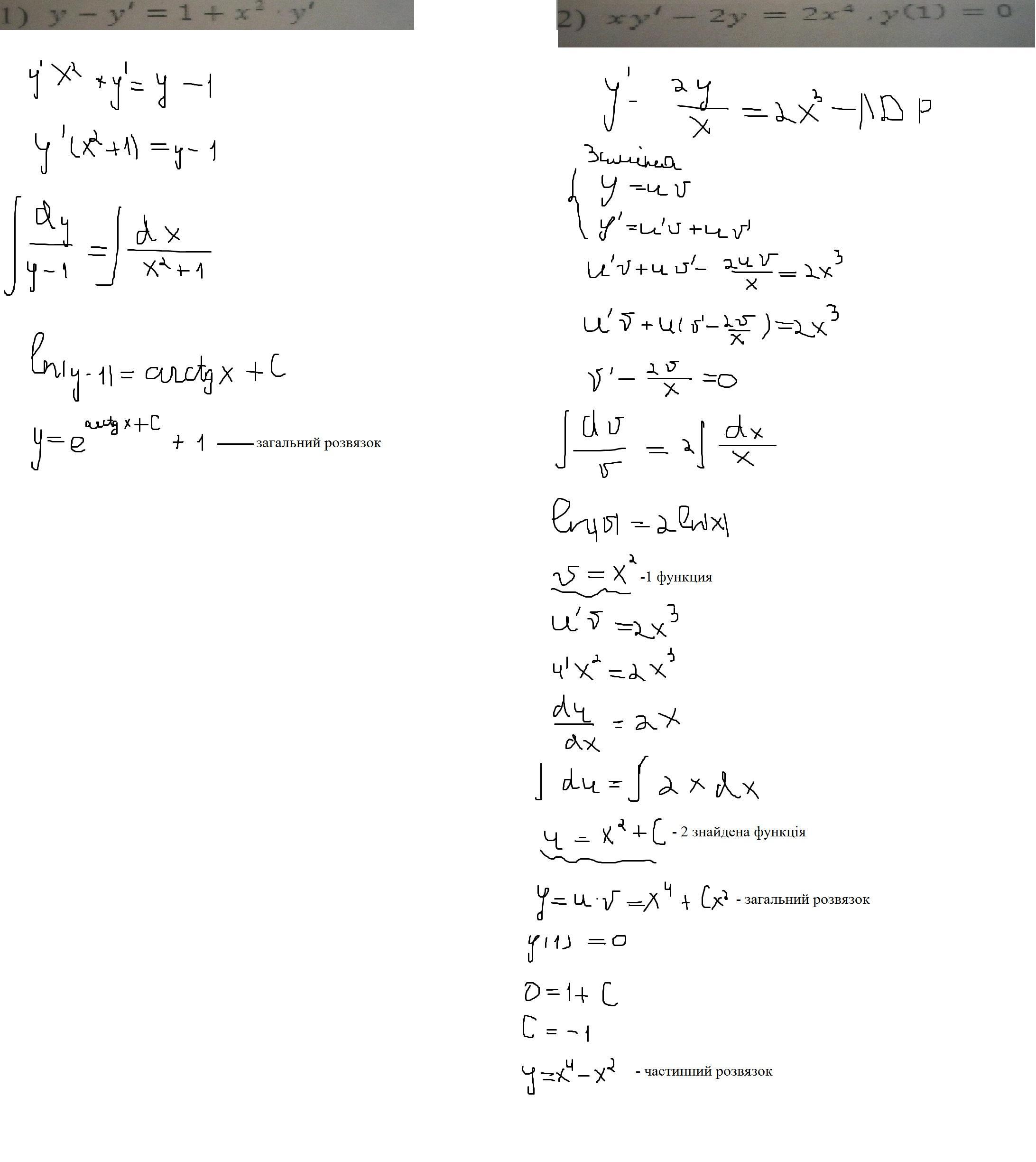
Решение смотрите на фотографии..

Приложения:
Вас заинтересует