• Предмет: Математика
  • Автор: fokinvaleri31
  • Вопрос задан 8 лет назад

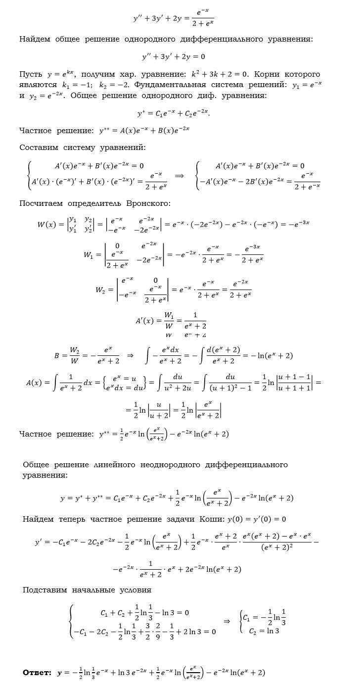
y'+3y'+2y=(e^-x)/(2+e^x), при условиях y(0)=0,y'(0)=0
помогите ,пожалуйста
с правой частью проблемы

Ответы

Ответ дал: Correlation
0

решение на фотографии...

Приложения:
Ответ дал: Correlation
0
Сейчас добавлю решение задачи коши
Ответ дал: Correlation
0
Не мало хлопот от Вашей последней задачки....
Вас заинтересует