Помогите решить очень надо срочно
И указать при каких значениях (х;у) оно достигается
Приложения:

Ответы
Ответ дал:
0
Ответ:
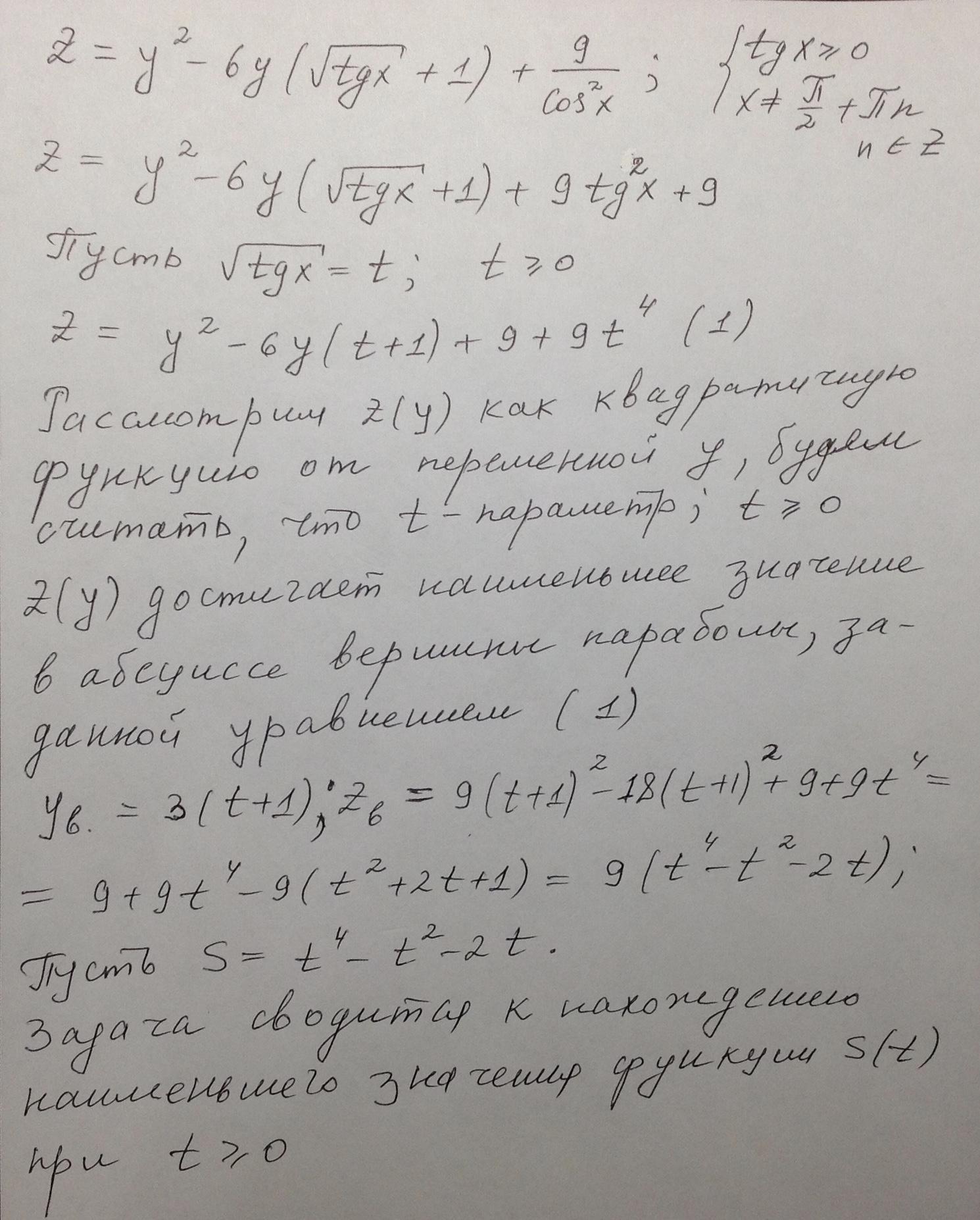
Объяснение: Решение : ///////////////////////////////
Приложения:


Ответ дал:
0
Откуда ты взял у в=3(t+1) объясни
Ответ дал:
0
по формуле для абсциссы вершины параболы : x(в) = -b/ ( 2a)
Ответ дал:
0
Спасибо
Ответ дал:
0
Откуда ты взял 2( (t^3-1)+(t^3-t))?
Вас заинтересует
2 года назад
2 года назад
3 года назад
3 года назад
8 лет назад
8 лет назад
9 лет назад
9 лет назад