Решить:
3 / (log0.5 x+2) - 4 / (log0.5 x+3) = 1
dnepr1:
Что то в задании не верно. Задача не имеет решения!!!
Ответы
Ответ дал:
1
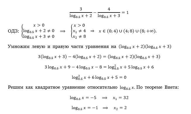
Ответ: 2 и 32.
Пошаговое объяснение:
Приложения:

Вас заинтересует
1 год назад
1 год назад
2 года назад
2 года назад
3 года назад
3 года назад