• Предмет: Геометрия
  • Автор: Riily
  • Вопрос задан 2 года назад

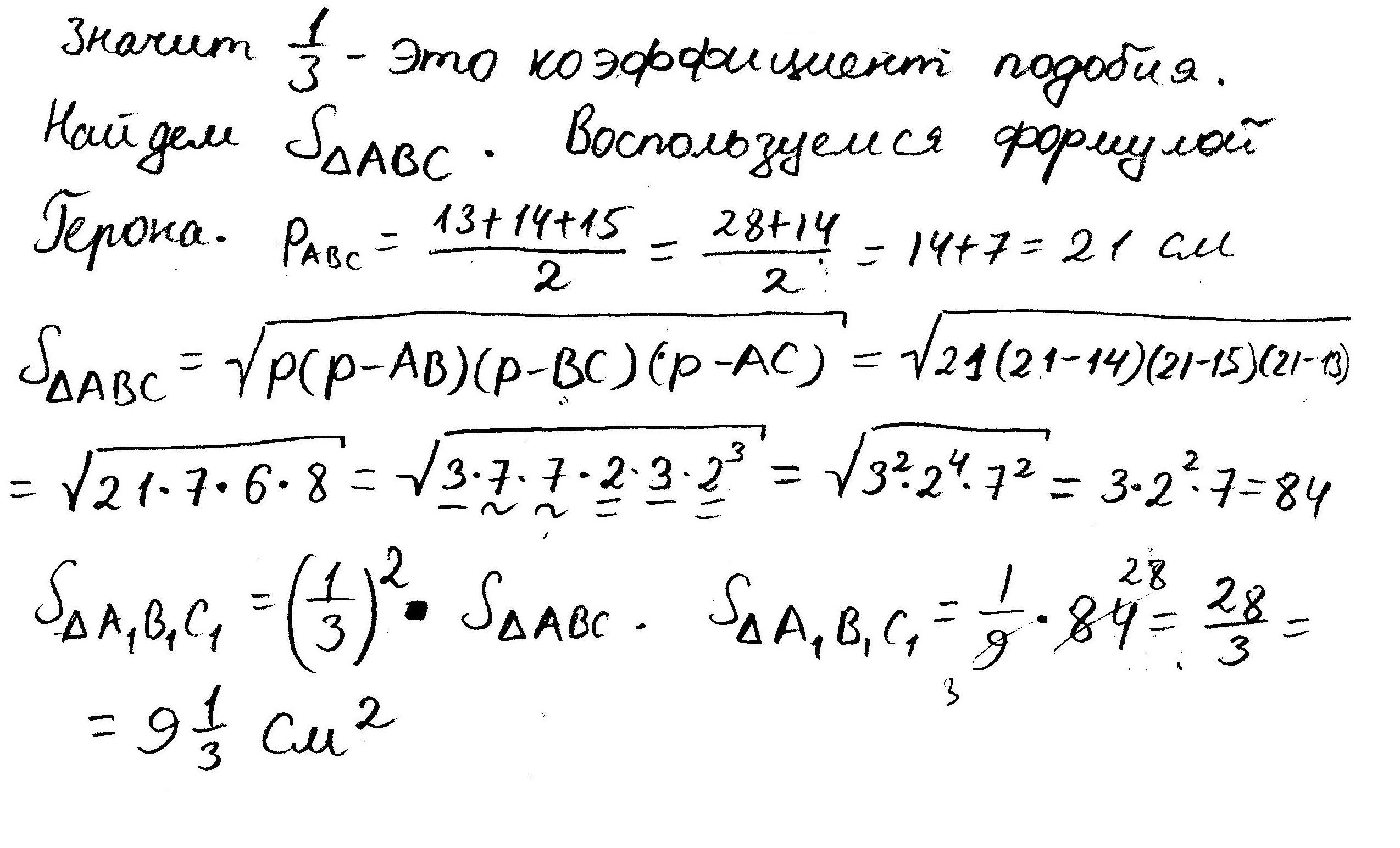
основою піраміди трикутник зі сторнами 13см 14 см 15 см знайти площу перерізу який проходить паралельно площині основи і ділить висоту піраміди у відмножені 1:2 рахуючи від вершини

Ответы

Ответ дал: bearcab
7

Ответ:

9\frac{1}{3} см²

Объяснение:

Решение в приложении

Приложения:
Вас заинтересует